Facebook
HOME
AMMINISTRAZIONE TRASPARENTE
DOVE SIAMO
tel: 051 6270172 - asp@pec.asplaurarodriguez.it
PagoPA
SERVIZI
CASA RESIDENZA ANZIANI
MODALITA’ DI ACCESSO AI SERVIZI
RETTA
MODULISTICA
ACCREDITAMENTO
FIGURE PROFESSIONALI
SEDE
PRESENTAZIONE
SERVIZI DOMICILIARI
SERVIZIO DI ASSISTENZA DOMICILIARE
TELESOCCORSO E TELEASSISTENZA
PASTI A DOMICILIO
CAREGIVER FAMILIARI
SERVIZI SOCIALI
SERVIZIO SOCIALE MINORI e FAMIGLIA
VICINANZA SOLIDALE
AFFIDO
SERVIZIO SOCIALE ADULTI CON DISABILITA’
CENTRI SOCIO RIABILITATIVI DIURNI
ASSOCIAZIONE “AMICI DI VILLA RODRIGUEZ”
DONAZIONI
NEWS & EVENTI
Menu
Menu
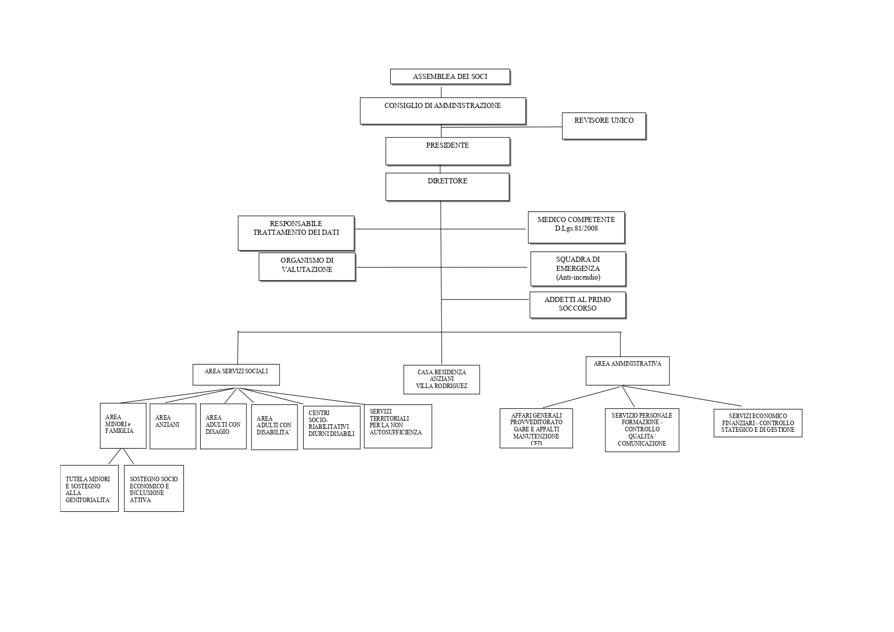
STRUTTURA ORGANIZZATIVA
Sei in:
Home
1
/
STRUTTURA ORGANIZZATIVA
Struttura Organizzativa
Scorrere verso l’alto